新聞
|
|
PChome
|
登入
Tina的事
這是一個【聊聊天】的部落格, 你可以吐吐苦水, 我會很正視你的感覺, 我們也可以天南地北的聊聊。 歡迎來走走,你我不認識,你可以放鬆心情。
6
愛的鼓勵
0
訂閱站台
首頁
活動
2025-06-01 15:44:01
自用住宅-重購退稅有妙方
自用住宅重購退稅有妙方https://www.etax.nat.gov.tw/etwmain/tax-info/understanding/tax-saving-secret/PqK81rD
繼續閱讀...
回應(0)
|
推薦(0)
|
收藏(0)
|
房地產-稅務
2025-06-01 14:24:23
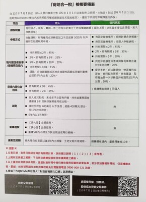
房地合一稅-檢核要領表
https://www.ntbt.gov.tw/singlehtml/cd61d91304fc4fb194571fea1d82ba35?cntId=fa38f9d9fdae496b82ee5ce506...
繼續閱讀...
回應(0)
|
推薦(0)
|
收藏(0)
|
房地產-稅務
2025-06-01 14:21:58
如果我們心情不好的時候,有甚麼建議可以讓我們抒發心情的嗎?
如果我們心情不好的時候,有甚麼建議可以讓我們抒發心情的嗎? ☘️當心情不好時,有幾種方法可以幫助你抒發情緒和改善心情。以下是一些建議:☘️聆聽音樂:音樂有助於改善情緒,可以讓你感到放鬆或振奮。...
繼續閱讀...
回應(0)
|
推薦(0)
|
收藏(0)
|
生活日常
2025-04-04 11:23:40
【讓我們來關心一下,全球關稅政策】
https://today.line.me/tw/v2/article/LXYN0Nz- 點網址看全文 【讓我們來關心一下,全球關稅政策】美國總統川普宣布對60國加徵關稅,重擊全球供應鏈,引爆華爾街...
繼續閱讀...
回應(0)
|
推薦(0)
|
收藏(0)
|
房仲日常
2025-04-04 11:15:34
誠實仲介,賣房子我內行
前幾天我說:我的庫房沒庫存了。 同事問我說:甚麼意思? 我說:房子都被我賣完,沒房子賣了,庫房不是就空嗎? 這些天忙裡忙外的衝衝衝,拚了命的要把庫房填滿。 賣房子就是三件事 1.賣個...
繼續閱讀...
回應(0)
|
推薦(0)
|
收藏(0)
|
房仲日常
2025-02-17 16:50:49
所有的事都是好事。
我所有擔心的事,都在不害怕,不擔心的狀態下,都變成了好事。
繼續閱讀...
回應(0)
|
推薦(0)
|
收藏(0)
|
生活日常
2025-02-08 16:02:17
2025年-我要經營這個部落格-要吸引你來我這聊聊天
2025年-【Tina的事,我來了】-也歡迎你來我這走走聊聊天,我要養成寫作的習慣,寫我的心情,寫可以吸引你來我這聊聊的文章
繼續閱讀...
回應(0)
|
推薦(0)
|
收藏(0)
|
生活日常
2025-02-08 15:50:28
2025-開工了-年度的運作方向
2025-開工了-年度的運作方向
繼續閱讀...
回應(0)
|
推薦(0)
|
收藏(0)
|
房仲日常
2025-01-04 09:55:25
我喜歡-美麗,自信,優雅的我-在台東
我喜歡-美麗,自信,優雅的我-在台東
繼續閱讀...
回應(0)
|
推薦(0)
|
收藏(0)
|
生活日常
2024-10-21 13:51:27
房地合一稅2.0六大修法重點一覽表
房地合一稅2.0六大修法重點一覽表:點網址看詳細55https://www.ntbt.gov.tw/singlehtml/cd61d91304fc4fb194571fea1d82ba35?cntId=...
繼續閱讀...
回應(0)
|
推薦(0)
|
收藏(0)
|
房地產-稅務
2024-10-21 13:36:38
自用住宅-重購退稅有妙方
自用住宅重購退稅有妙方https://www.etax.nat.gov.tw/etwmain/tax-info/understanding/tax-saving-secret/PqK81rD
繼續閱讀...
回應(0)
|
推薦(0)
|
收藏(0)
|
房地產-稅務
2024-06-08 11:37:19
尋找屋主
🌈如果您有閒置的房子想要出租或出售🌈🌈如果您身邊沒有合適的仲介🌈 🌈我可以為您服務🌈台慶不動產 買曼貞 0975-697160 元居不動產仲介經紀股份有限公司 經紀業特許字號:高市府地權字第10132...
繼續閱讀...
回應(0)
|
推薦(0)
|
收藏(0)
|
房仲日常
2024-03-02 14:02:40
房仲業務員的諮詢專案
您好: 我是永慶集團的台慶不動產的房產仲介。 房產仲介是服務業,我也提供【諮詢服務】,您可以詢問房地產的成交行情,或免費估價,貸款,租屋,稅務等相關問題您都可以留言詢問。 我希望提供這樣的服務...
繼續閱讀...
回應(0)
|
推薦(0)
|
收藏(0)
|
房仲日常
2023-09-13 23:30:13
AI-心情不好,有甚麼建議可以讓我們抒發心情的嗎?
如果我們心情不好的時候,有甚麼建議可以讓我們抒發心情的嗎? ☘️當心情不好時,有幾種方法可以幫助你抒發情緒和改善心情。以下是一些建議:☘️聆聽音樂:音樂有助於改善情緒,可以讓你感到放鬆或振奮。...
繼續閱讀...
回應(0)
|
推薦(0)
|
收藏(0)
|
生活日常
2023-07-06 21:17:43
懷念我的黑髮,年輕真好
繼續閱讀...
回應(0)
|
推薦(0)
|
收藏(0)
|
生活日常
1
.
2
.
3
.
4
.
5
.
6
.
7
.
8
.
9
.
10
.
下一頁›
最末頁
第 1 / 26 頁 , 共 382 筆
下十頁»
自我介紹
Tina
只要您有事,我們都可以聊聊,
關於本站
留言板
地圖
加入好友
好友列表
好友的新聞台Blog
站內搜尋
標題
內容
標籤
最新文章
自用住宅-重購退稅有妙方
房地合一稅-檢核要領表
如果我們心情不好的時候,有甚麼建議可以讓我們抒發心情的嗎?
【讓我們來關心一下,全球關稅政策】
誠實仲介,賣房子我內行
所有的事都是好事。
2025年-我要經營這個部落格-要吸引你來我這聊聊天
2025-開工了-年度的運作方向
我喜歡-美麗,自信,優雅的我-在台東
房地合一稅2.0六大修法重點一覽表
文章分類
生活日常(79)
房仲日常(44)
保險專欄(38)
理財(股)專欄(32)
退休規劃(23)
激勵你我(23)
店面銷售(2)
全球財經新聞(4)
高雄市各區-成交行情(6)
房地產-稅務(10)
更多
>>
最新回應
站台人氣
累積人氣:
203,803
當日人氣:
15
訂閱本站
RSS訂閱
(
如何使用RSS
)
加入訂閱
TOP