新聞| | PChome| 登入
2025-06-24 11:50:15| 人氣6| 回應0 | 上一篇 | 下一篇
推薦 0 收藏 0 轉貼0 訂閱站台

臺灣期交所114上半年新制-週五到期臺指選擇權/金融(小型)期貨納入夜盤/調整匯率類期貨最後交易日/調整三階段漲跌幅

項    目:1.新商品「週五到期臺指選擇權」

               2.金融期貨及小型金融期貨納入夜盤交易
               3.調整匯率類期貨契約最後交易日
               4.調整三階段漲跌幅限制 

說    明:

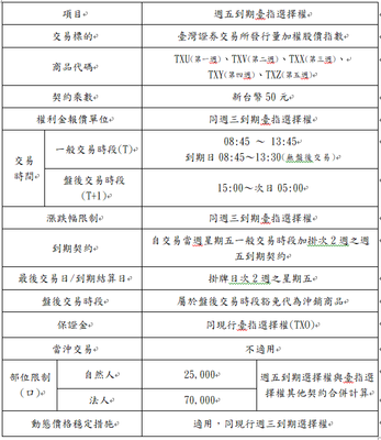
一、新上市商品「週五到期臺指選擇權」

    (一)商品資訊    

(四)策略保證金計收方式

  1、垂直價差組合保證金 (適用買進部位與賣出部位到期日相同者)

  2、時間價差組合保證金(適用買進部位與賣出部位到期日不相同者)

二、金融期貨及小型金融期貨納入夜盤交易

   1、夜盤交易時間:15:00~次日05:00
   2、風險控管:盤後交易時段豁免代為沖銷商品
   3、夜盤適用動態價格穩定措施(與日盤相同)
 

三、調整匯率類期貨最後交易日

   1、實施日期:114年6月18日起實施
   
    ※已掛牌及新掛牌契約交割月份為115年6月(含)以前者適用原規格
    ※新掛牌契約交割月份為115年7月(含)以後者適用新規格
 
四、調整三階段漲跌幅限制

   1、現行三階段漲跌幅機制適用商品及幅度(依期交所公告為準)  
   
   2、制度調整:
      (1)冷卻時間由現行10分鐘縮短為5分鐘
      (2)布蘭特原油期貨第一、二階段漲跌幅由±5%、±10%放寬為±7%、±13%
 
五、附件說明

     1、新上市商品合約規格。附件
     2、動態價格穩定措施適用商品退單點數基準值及退單百分比。附件
     3、指定盤後交易時段豁免代為沖銷商品及非豁免代沖銷商品。附件

資料來源:https://www.concordfutures.com.tw/ConcordFutures/

(註:依現況資訊不定時更新資料,仍台灣期貨交易所公告為準)

----------------------------------------------

 

期貨開戶手續費,APP線上開戶!指名徐雅如享優惠

康和期貨(股)公司-台中分公司 業務經理:徐雅如

電話:04-2311-1001 分機 767

專線:04-3501-1153

手機:0933-061085

LINE:ruruhsu0933

FB:https://www.facebook.com/futuresruru/

部落格:https://blog.udn.com/ruby9833/article

地址︰台中市西屯區台灣大道二段910號4F-1(長億金融大樓)

期貨商許可證照字號109年金管期分字第003號

警語:期貨選擇權交易具高財務槓桿特性,可能產生極大利潤和損失

康和國外期貨手續費、美盤期貨手續費、小道瓊期貨手續費、美元指數期貨手續費、台中康和期貨營業員推薦徐雅如、大阪大小日經期貨手續費、大小輕原油期貨手續費、黃小玉期貨手續費、大小恆生期貨手續費、新加坡富時台指數期貨手續費、中國A50期貨手續費、miniS&P、miniNASDAQ、11號糖咖啡期貨手續費、ETF期貨手續費、台指期貨手續費、 東區西區北區南區中區期貨手續費、OP選擇權手續費、西屯北屯南屯期貨開戶、當沖手續費、 大台小台手續費、 股票期貨手續費、 電子期貨手續費、 金融期貨手續費、FB上証寶滬深ETF期貨手續費、推薦康和期貨營業員徐雅如RuRu、台北新北期貨選擇權開戶、 台中期貨選擇權開戶、 台南期貨選擇權開戶、 高雄期貨選擇權開戶、 屏東期貨選擇權開戶、 新竹期貨選擇權開戶、彰化期貨選擇權開戶、雲林期貨選擇權開戶、嘉義期貨選擇權開戶、桃園期貨選擇權開戶、苗栗期貨選擇權開戶、雲林期貨選擇權開戶、台東期貨選擇權開戶、花蓮期貨選擇權開戶、澎湖期貨選擇權開戶、金門期貨選擇權開戶、馬祖期貨選擇權開戶

台長: 康和期貨徐雅如

是 (若未登入"個人新聞台帳號"則看不到回覆唷!)
* 請輸入識別碼:
請輸入圖片中算式的結果(可能為0) 
(有*為必填)
TOP
詳全文